Valve pre-amp.......

Re: Valve pre-amp.......

Postby GuitarPhil » 29 Dec 2012, 01:28

Ecca, the Chinese valve pre-amp certainly looks interesting and well-made. I wonder how much VAT and Import Duty the Customs & Excise would slap on it?

Presumably, as its stereo, it could be used for the wet and dry signal paths?

Phil.
User avatar
GuitarPhil
 
Posts: 262
Joined: 11 May 2010, 23:32
Location: Northern Ireland

Re: Valve pre-amp.......

Postby ecca » 29 Dec 2012, 09:03

Yes Phil, exactly.
The Chinky chappy says that he will describe it as a gift and undervalue it for customs purposes so I don't think that will be a problem.
I've asked him for a diagram but whether or not I get one remains to be seen.
To be build one yourself would cost more than £40 in bits alone without the pcb.

I'm not looking for overdrive or distortion. just that valve 'bite' .
I'd even thought about an EF86 but it won't do that valve.
ecca
 

Re: Valve pre-amp.......

Postby ecca » 25 Jan 2013, 20:18

The valve pre-amp has finally arrived from Hong Kong ( no customs duty ) and I've today made and assembled the PCB to use with it.

http://www.ebay.co.uk/itm/200723854898?ssPageName=STRK:MEWAX:IT&_trksid=p3984.m1438.l2649

etapvalve2a.jpg
(542.91 KiB) Downloaded 10023 times

The pots are onboard, the regulator is a 7806 that will provide the power for the valve heaters as well as the SKRM-C8 module.
There's a fair bit of copper on the reverse of the PCB to sink some heat from the regulator, I can always supplement it.
etapvalveback.jpg
(223.37 KiB) Downloaded 10023 times

The row of terminals on the side connect all the in-outs and the 2 terminals by the toroidal transformer provide the HT which I've not yet measured.
They're big wide tracks because making your own PCbs can be a black art, a hit and miss affair and you're never quite sure how it's going to turn
out. Wide tracks give a bit more latitude, narrow tracks can disappear in the Ferric Chloride etchant. if it were to be made out it would be a little more elegant.
All will be revealed on Monday.
Cheers
Ecca
ecca
 

Re: Valve pre-amp.......

Postby David Martin » 25 Jan 2013, 23:19

Fab... Keep me in the loop...
David M
User avatar
David Martin
Site Admin
 
Posts: 1440
Joined: 08 Sep 2009, 16:48
Location: Lincoln

Re: Valve pre-amp.......

Postby ecca » 26 Jan 2013, 16:25

First impressions are encouraging.
Connected the HT and valve heaters without the eTap2hw and it all works fine. Heaters glow, valves light up .
But there's a handy gain and a bit of bite. No distortion, so far so good, EQ sounds OK.
HT current= 6.7ma @ 120VAC, valve heaters consume 670ma @ 6 volts DC.
7806 needs a bigger heatsink.

Watch this space................
ecca
 

Re: Valve pre-amp.......

Postby ecca » 27 Jan 2013, 16:11

Right, I wired it all up to the eTap2hw and................. it sounds bloody great !
I'll get it boxed up and take it to the Hankies for a good test on Tuesday but first impressions are good.
ecca
 

Re: Valve pre-amp.......

Postby AlanMcKillop » 27 Jan 2013, 16:24

:thumbup:
User avatar
AlanMcKillop
 
Posts: 1187
Joined: 19 Sep 2009, 20:04
Location: Motherwell, Lanarkshire

Re: Valve pre-amp.......

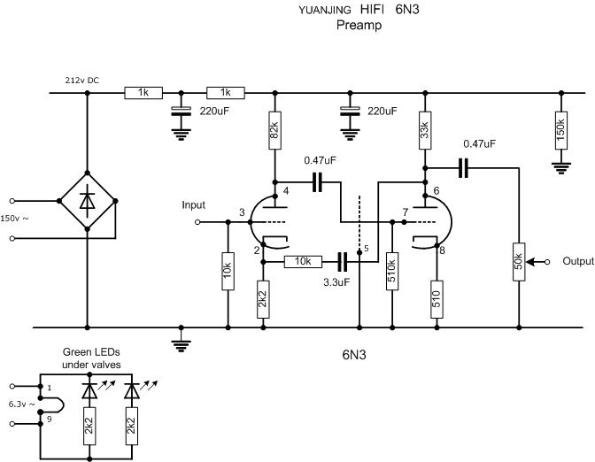
Postby ecca » 27 Jan 2013, 18:04

I found a schematic of the valve preamp that I used with the eTap2hw online.
This is obviously 1/2 of it and there's an error inasmuch as the heater supply is shown as AC when in fact it's rectified.

valve preamp.jpg
(31.3 KiB) Downloaded 9927 times
ecca
 

Re: Valve pre-amp.......

Postby ecca » 29 Jan 2013, 19:50

I told half a fib.
I have 2 of these valve pre-amps from China almost identical, one has rectified heater supply and the other doesn't.
It doesn't matter anyway, I'm feeding the heaters with 6 VDC.
ecca
 

Re: Valve pre-amp.......

Postby ecca » 30 Jan 2013, 09:50

Well I tried it out last night and in one (transistor) amp it was great, but the treble had to be turned up to almost maximum but in my Fender pro Junior clone it was distorting a little however I set the levels.
Piet has said that it may require a little parameter adjustment to allow for the valves.
Having read things about these Chinese valve pre-amps the consensus is that they're much improved by fitting better valves, so I've ordered some from Russia.
It was however a nice 'warm' sound.
ecca
 

PreviousNext

Return to Other stuff...

Who is online

Users browsing this forum: No registered users and 2 guests

Ads by Google
These advertisements are selected and placed by Google to assist with the cost of site maintenance.
ShadowMusic is not responsible for the content of external advertisements.