I've built the guitar, built the amp, and next.......

Hints and tips on getting the sound you want.
Includes anything to do with Fender, Burns and other guitars; playing techniques;
also amps, effects units, recording equipment and any other musical accessories.

Re: I've built the guitar, built the amp, and next.......

Postby fenderplucker » 01 Sep 2012, 10:18

Hi Ecca,

It's a bit hard to say what to do without knowing the actual circuit and board layout that you are using. But in general terms: keep the digital and analog grounds separate (see data sheet) and bring them together at the power supply output; have 47uf and 0.1 uf capacitors in parallel from pin 1 to analog ground as close to each delay chip as possible; if you are cascading the stages one after the other, have a unity gain buffer amplifier between each stage configured as a low pass filter (Google " low pass filter") with a cutoff around 4-6 kHz.

As a test to see if it is leakage of the clock signals causing the problem, try disabling all but one of the delay chips (e.g.pull them out of the socket) and see if the noise is still there from the one chip. If it is, get that one stage noise free before worrying about the whole lot. If the noise is reduced a lot, then it is the clocks causing the problem and you will probably need the inter stage buffers to help reduce it.

Hope that points you in the right direction.

Paul.
fenderplucker
 
Posts: 275
Joined: 16 Sep 2009, 13:51

Re: I've built the guitar, built the amp, and next.......

Postby ecca » 01 Sep 2012, 15:28

Thanks Paul, I'll draw the circuit up.
Each head can be switched out of circuit as it stands and bottom line is that the longer the delay, the noisier it gets.
ecca
 

Re: I've built the guitar, built the amp, and next.......

Postby fenderplucker » 02 Sep 2012, 01:40

Hi Ecca,

Just switching the "head" out is not enough for the test, you need to stop all the clocks in the delay chips not being used. If the delay chips are not in sockets you may need to cut some of the circuit traces to remove the power to the unused chips.
fenderplucker
 
Posts: 275
Joined: 16 Sep 2009, 13:51

Re: I've built the guitar, built the amp, and next.......

Postby ecca » 03 Sep 2012, 15:40

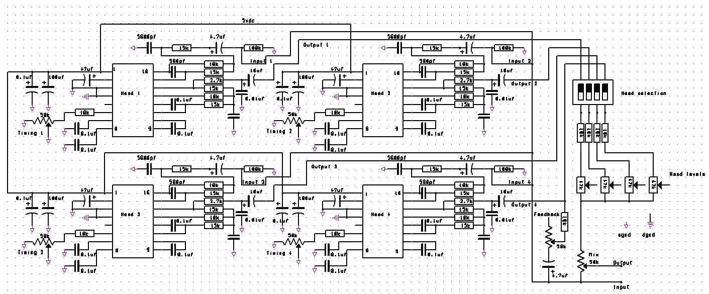
Here's the schematic........
Although I've put the supply voltage at 5v in fact it's 3v, it's much quieter.
I tried separating the agnd and dgnd on one of the chips ( in sockets) but it seemed to make no difference.


4head echo.JPG
(197.35 KiB) Downloaded 4917 times
ecca
 

Re: I've built the guitar, built the amp, and next.......

Postby ecca » 04 Sep 2012, 08:34

There's a better quality schematic in DXF form at;

https://www.box.com/s/2qxr62byke0mucml0frk
ecca
 

Re: I've built the guitar, built the amp, and next.......

Postby fenderplucker » 06 Sep 2012, 04:05

Hi Ecca,

I can see one problem, unless you have an error in the circuit diagram. There should be a 560pf capacitor between pins 13 and 14. This constitutes the output low pass filter and there would certainly be aliasing problems if it is not there. Was this just an error in the diagram?

Paul.
fenderplucker
 
Posts: 275
Joined: 16 Sep 2009, 13:51

Re: I've built the guitar, built the amp, and next.......

Postby ecca » 06 Sep 2012, 07:58

Thanks Paul, the error is in the drawing.
Here's a snip of the PCB.

2399pcbsnip.JPG
(67.18 KiB) Downloaded 4830 times
ecca
 

Re: I've built the guitar, built the amp, and next.......

Postby fenderplucker » 06 Sep 2012, 09:52

In that case (and assuming no other "errors") then I would be fairly sure that the problem is residual clock signals appearing on the outputs of the delay chips interfering with each other giving a heterodyning sort of noise and/or problems with the circuit board layout.

The residual clock signals could be reduced by lowering the cutoff frequencies of the low pass filters in the output of the delay chips. At the moment it is about 10kHz which is way higher than needed for a guitar echo and it could be reduced to about 5kHz by doubling the size of the 560pf and 5600pf capacitors to 1.2nf and 12nf respectively (on pins 13 and 14). You could lower the cutoff even further to about 2- 3kHz (double the capacitor sizes again) and it would add some warmth to the echoes. As I mentioned earlier, it might even be necessary to put in additional low pass filtering on the outputs of the delay chips to get it down even further. You could make the same changes to the input anti-aliasing filters as well (on pins 15 and 16).

With regard to the circuit layout, the clock frequencies are around 1MHz and higher and it would be better to use a ground plane layout (with separate digital and analog earths) rather than earth tracks that meander around the board. you could try a rough test of this by putting an earthed plate under the current circuit board (but insulate it so that there are no shorts) and see if this reduces the noise. Also have the 100uf and 0.1uf decoupling capacitors on pin1 as close to the chips as possible.

Hope this helps,

Paul.
fenderplucker
 
Posts: 275
Joined: 16 Sep 2009, 13:51

Re: I've built the guitar, built the amp, and next.......

Postby fenderplucker » 06 Sep 2012, 10:34

Another thought, if you are driving the echo unit directly from your guitar, the input impedance is way too low (about 25k ohms). So you need to drive it from a buffer amplifier (with an input impedance of 470k -680k Ohm) and you could set its gain to around 2 (assuming a 5V supply) to get a slightly further improvement in noise.

Paul.
fenderplucker
 
Posts: 275
Joined: 16 Sep 2009, 13:51

Re: I've built the guitar, built the amp, and next.......

Postby ecca » 06 Sep 2012, 16:06

Thanks Paul, I'll try these things.
It's all very experimental and I've used a Tonelab before the echo as a buffer/preamp.
Thanks again.
ecca
 

Previous

Return to Guitars and Gear

Who is online

Users browsing this forum: No registered users and 42 guests

Ads by Google
These advertisements are selected and placed by Google to assist with the cost of site maintenance.
ShadowMusic is not responsible for the content of external advertisements.